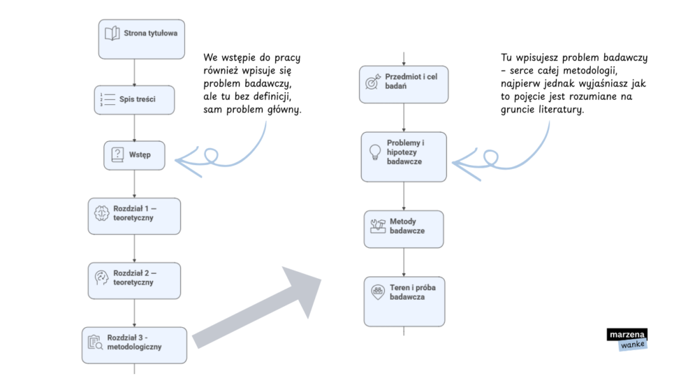
Jak napisać rozdział teoretyczny pracy licencjackiej lub magisterskiej z ChatGPT? Kompletny przewodnik z promptami
Artykuł zawiera konkretne prompty oraz autorskie komentarze i case study studentki zarządzania zasobami ludzkimi. Droga od pustego dokumentu do gotowego rozdziału teoretycznego. Wstęp Masz przed sobą
