Problem badawczy w pracy licencjackiej i magisterskiej – definicja, zasady i przykłady
W skrócie — zanim zaczniesz czytać
Problem badawczy to główne pytanie Twojej pracy dyplomowej — formułujesz je w rozdziale metodologicznym i sygnalizujesz we wstępie. Musi zaczynać się od słów: Jakie? Jaki? W jakim stopniu? W jakim zakresie? W jaki sposób? — nigdy od Czy? Do problemu głównego dołącz 3–5 problemów szczegółowych. Odpowiedź na problem badawczy = cel całej Twojej pracy.
Masz już temat pracy, promotor go zaakceptował, a teraz promotor pyta: „No dobrze, ale jaki jest Twój problem badawczy?” I tu zaczyna się blokada. Brzmi znajomo?
Problem badawczy to jeden z tych elementów metodologii, o których wszyscy mówią, ale mało kto tłumaczy konkretnie – czym jest, jak go sformułować i jak powinien wyglądać na stronie pracy. Ten artykuł wypełni tę lukę, szczególnie jeśli piszesz pracę z zarządzania zasobami ludzkimi lub pedagogiki.
Czym jest problem badawczy? Definicje z literatury
Problem badawczy to pytanie, na które odpowiadasz swoją pracą dyplomową. W literaturze metodologicznej funkcjonuje kilka definicji — warto znać więcej niż jedną, bo promotorzy często oczekują przytoczenia dwóch lub trzech w rozdziale metodologicznym.
„Problemem badawczym jest na ogół takie pytanie, które w miarę precyzyjnie określa cel zamierzonych badań i jednocześnie ujawnia braki w dotychczasowej wiedzy na interesujący nas temat”.
(M. Łobocki, Metody i techniki badań pedagogicznych, Warszawa 2010, s. 56)
„Problem badawczy to pewne pytanie lub zespół pytań. Odpowiedzi na to pytanie dostarczyć mają badania empiryczne”.
(S. Nowak, Metodologia badań socjologicznych, Warszawa 1970, s. 24)
„Problem badawczy to swoiste pytanie określające jakość i rozmiar pewnej niewiedzy oraz cel i granice danej pracy naukowej”.
(J. Pieter, Ogólna metodologia pracy naukowej, Wrocław–Warszawa 1969, s. 67)
„Problem jest rodzajem zadania (sytuacji), którego podmiot nie może rozwiązać za pomocą posiadanego zasobu wiedzy. Rozwiązanie jego jest możliwe dzięki czynnościom myślenia produktywnego, która prowadzi do wzbogacania wiedzy podmiotu”.
(J. Kozielecki, Rozwiązywanie problemów, Warszawa 1969, s. 16)
Jak zauważył Byłeń, problemy badawcze powinny być sformułowane jako jasne, wyraźne i realne – jasne, by możliwe było ich jednoznaczne rozumienie; wyraźne, by miały oznaczone granice odróżniające jeden problem od innych; realne, by możliwe było ich rozwiązanie przy dostępnych metodach badawczych (Byłeń, s. 84).
💡Warto też zaznaczyć, że pojęcia „problem badawczy” i „pytanie badawcze” są w praktyce akademickiej używane zamiennie. Jak wskazuje Jeszka w swoim opracowaniu dotyczącym nauk o zarządzaniu: pytanie jest utożsamiane z problemem, albo problem badawczy jest rozumiany nieco szerzej – jako opis tematu badań, celu i pytań, na które badacz chce odpowiedzieć (Jeszka, 2013, s. 32). Nie wnikaj w te niuanse za bardzo – jeśli promotor mówi „pytania badawcze”, chodzi o to samo co problemy badawcze.
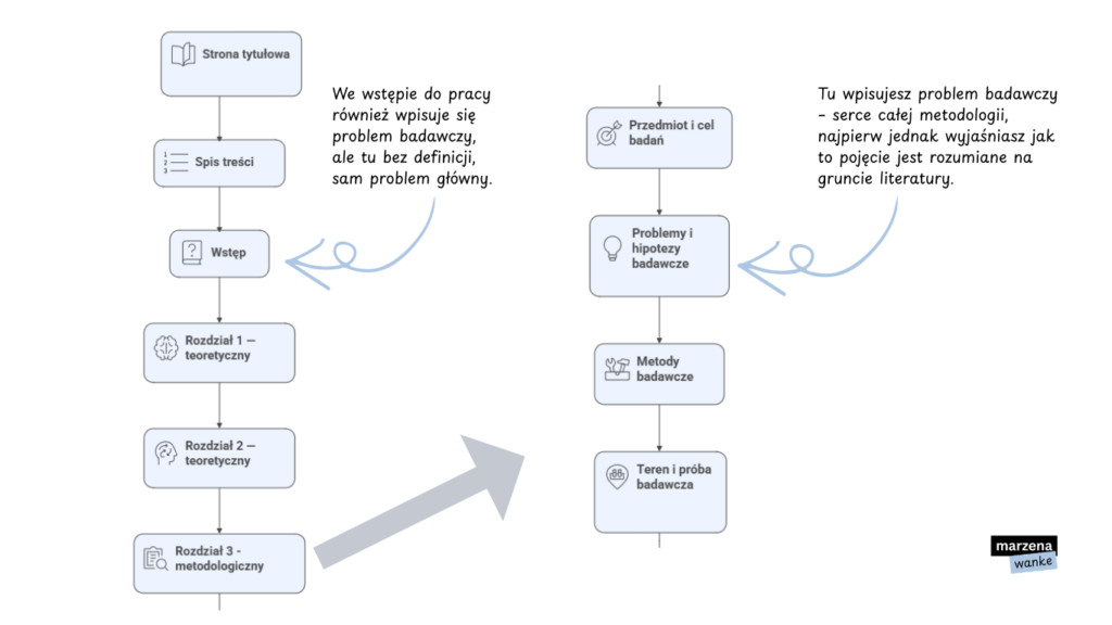
Gdzie umieścić problem badawczy w pracy?
Problem badawczy należy do rozdziału metodologicznego. Konkretnie – umieszcza się go w podrozdziale zwyczajowo zatytułowanym „Problemy i hipotezy badawcze” (jest to zazwyczaj drugi podrozdział rozdziału metodologicznego, po omówieniu przedmiotu i celu badań). Poza tym problemy badawcze często wpisuje się w drugiej połowie wstępu pracy, zaraz po metodach badawczych.
Jak zaprezentować problemy badawcze w pracy licencjackiej lub magisterskiej?
- Kilka definicji problemu badawczego z literatury (patrz wyżej)
- Sformułowanie głównego problemu badawczego
- Sformułowanie problemów szczegółowych (zwykle 3–5)
- Opcjonalnie: przejście do hipotez badawczych
⚠️ Ważna zasada: problem badawczy formułujesz przed przeprowadzeniem badania – na etapie projektowania metodologii.

Problem główny i problemy szczegółowe – na czym polega różnica?
Struktura problemów badawczych jest dwupoziomowa.
Problem główny to ogólne pytanie, na które odpowie cała Twoja praca dzięki przeprowadzeniu badań. Powinien dotyczyć czegoś dotąd nieodkrytego lub niedostatecznie zbadanego w kontekście Twojego tematu i miejsca badań.
Problemy szczegółowe to jego uszczegółowienie – dopełnienia, które pozwalają rozbić główne zagadnienie na konkretne, mierzalne kwestie. Zazwyczaj formułuje się ich 3–5 (Byłeń, s. 84).
Warto pamiętać, że według Nowaka można wyróżnić dwie kategorie problemów: pierwsza dotyczy właściwości badanych przedmiotów i zmian, jakim podlegają, a druga dotyczy relacji między właściwościami tych przedmiotów (Byłeń, s. 57).
Przykłady z zarządzania zasobami ludzkimi
Przykład 1 – praca z ZZL oparta na ankiecie
Problem główny: Jakie czynniki motywacyjne mają największy wpływ na zaangażowanie pracowników w przedsiębiorstwie X?
Problemy szczegółowe:
- Jaki jest poziom satysfakcji zawodowej pracowników przedsiębiorstwa X?
- W jakim stopniu system wynagradzania wpływa na motywację pracowników przedsiębiorstwa X?
- Jakie działania podejmuje kadra kierownicza w celu zwiększenia motywacji pracowników?
Przykład 2 – praca z ZZL oparta na wywiadzie
Problem główny: Jak przebiega proces adaptacji nowych pracowników w firmach z branży IT w Polsce?
Problemy szczegółowe:
- Jakie elementy procesu onboardingu są stosowane w badanych przedsiębiorstwach?
- W jakim stopniu nowi pracownicy oceniają skuteczność działań adaptacyjnych?
- Jakie bariery napotykają pracownicy HR w realizacji programów wdrożeniowych?
- W jakim zakresie kultura organizacyjna wpływa na przebieg adaptacji?
Widzisz zależność? Problemy szczegółowe „wchodzą w środek” problemu głównego – każdy dotyczy konkretnego aspektu, który razem składa się na pełną odpowiedź na pytanie główne.
Przykłady z pedagogiki
Przykład 3 – praca z pedagogiki (szkoła podstawowa)
Problem główny: Jaki jest poziom kompetencji cyfrowych uczniów klas IV–VI Szkoły Podstawowej nr X w Gdańsku?
Problemy szczegółowe:
- Jaka jest wiedza uczniów na temat bezpiecznego korzystania z internetu?
- W jakim stopniu uczniowie potrafią samodzielnie wyszukiwać i weryfikować informacje online?
- Jaka jest rola nauczyciela w kształtowaniu kompetencji cyfrowych uczniów?
- W jakim zakresie rodzice wspierają rozwijanie kompetencji cyfrowych swoich dzieci?
Przykład 4 – praca z pedagogiki (wychowanie przedszkolne)
Problem główny: Jak zabawy ruchowe wpływają na rozwój społeczno-emocjonalny dzieci w grupie przedszkolnej w Przedszkolu X?
Problemy szczegółowe:
- W jakim stopniu zabawy ruchowe rozwijają umiejętności współpracy wśród dzieci przedszkolnych?
- Jakie formy zabaw ruchowych są najchętniej stosowane przez nauczycieli wychowania przedszkolnego?
- W jakim zakresie aktywność ruchowa wpływa na redukcję zachowań agresywnych u dzieci?
- Jak dzieci oceniają zabawy ruchowe jako element zajęć przedszkolnych?
Jak poprawnie sformułować problem badawczy? 6 zasad
1. Formułuj w postaci pytania
Problemy badawcze zawsze przyjmują formę pytań – zarówno główny, jak i szczegółowe. Prawidłowe słowa pytające to: jakie, jaka, jaki, w jaki sposób, w jakim stopniu, w jakim zakresie.
Błędem jest zaczynanie od słowa „Czy…” – odpowiedź na takie pytanie to zawsze „tak” lub „nie”, a problem badawczy wymaga pogłębionej, rozbudowanej odpowiedzi.

2. Problem musi uzupełniać lukę w wiedzy
Dobry problem badawczy dotyczy czegoś, czego jeszcze nie zbadano – przynajmniej w kontekście Twojego miejsca badań, grupy badawczej lub okresu. Jeśli odpowiedź na Twoje pytanie można znaleźć w pierwszej lepszej książce lub jednym artykule, to nie jest problem badawczy – to pytanie na egzamin.
3. Nie może być trywialny
Pytanie „czy pracownicy lubią podwyżki?” nie jest problemem badawczym – każdy zna odpowiedź. Problem badawczy to pytanie, na które odpowiedź wyłoni się dopiero po przeprowadzeniu badań i przeanalizowaniu ich wyników.
4. Musi być jasny i jednoznaczny
Każdy problem badawczy powinien dotyczyć jednej konkretnej kwestii. Nie łącz dwóch zagadnień w jednym pytaniu. Zamiast: „Jakie czynniki motywacyjne i jakie bariery organizacyjne wpływają na zaangażowanie pracowników?” – lepiej napisać dwa oddzielne problemy.
5. Musi być realny
Czyli możliwy do zbadania przy dostępnych Ci metodach, czasie i zasobach. Nie projektuj badania, które wymagałoby przebadania całego kraju, dostępu do tajnych danych lub 10 lat obserwacji.
6. Problem musi dotyczyć zjawisk mierzalnych
Pytaj o rzeczy, które można zbadać empirycznie – za pomocą ankiety, wywiadu, obserwacji lub analizy dokumentów. Problem musi mieć empiryczny odpowiednik (Byłeń, s. 84).
Jak AI może pomóc w znalezieniu problemu badawczego?
To temat, o którym większość poradników milczy, a który coraz bardziej wchodzi do codziennej praktyki studenckiej. ChatGPT, Claude czy inne narzędzia AI mogą być naprawdę pomocne na etapie szukania kierunku problemu badawczego – o ile wiesz, jak ich używać.
Co AI może zrobić dobrze:
- zaproponować kilka wariantów problemów badawczych na podstawie Twojego tematu
- wskazać, które pytania są zbyt trywialne, a które zbyt ogólne
- pomóc przeformułować nieudane pytanie na poprawne
Jak napisać dobry prompt do AI:
„Piszę pracę magisterską z zarządzania zasobami ludzkimi. Temat: wpływ stylu zarządzania na rotację pracowników w firmach małych i średnich w Polsce. Zaproponuj mi 1 główny problem badawczy i 4 szczegółowe, sformułowane w formie pytań zaczynających się od: jaki/jaka/jakie/w jakim stopniu/w jakim zakresie. Badanie będzie oparte na ankiecie wśród pracowników 3 firm z branży produkcyjnej.”
Taki prompt daje AI wystarczający kontekst, by zaproponować sensowne pytania – a nie ogólniki.

⚠️ Ważne zastrzeżenie: AI podpowiada kierunek – ostateczną decyzję podejmuje promotor. Problemy badawcze wymagają zatwierdzenia przez opiekuna naukowego, zanim zaczniesz pisać. AI nie zna specyfiki Twojej uczelni ani wytycznych Twojego wydziału.
Jak widać na powyższym przykładzie, AI potrafi zaproponować poprawnie sformułowane pytania badawcze – zarówno problem główny, jak i cztery szczegółowe. Co ważne, wszystkie zaczynają się od właściwych słów pytających i dotyczą jednego konkretnego zagadnienia, nie mieszając tematów.
Zauważ też, że ChatGPT od razu zaproponował dalszą pomoc — hipotezy i pytania ankietowe. To pokazuje, że jedno dobre zapytanie może uruchomić cały łańcuch pracy nad metodologią.
Mało znany trik: użyj opcji „Regeneruj odpowiedź”
Jeśli pierwsza propozycja AI Ci nie odpowiada — nie zaczynaj od nowa. Pod każdą odpowiedzią w ChatGPT znajdziesz ikonkę z kółkiem (↻), czyli opcję ponownego wygenerowania odpowiedzi na ten sam prompt. AI za każdym razem losuje nieco inne wyniki, więc możesz w kilka sekund otrzymać zupełnie inne warianty problemów badawczych — bez zmieniania pytania. Warto kliknąć 2–3 razy i wybrać najlepszy zestaw.
⚠️ Pamiętaj: AI to punkt wyjścia, nie gotowe rozwiązanie. Wygenerowane pytania traktuj jako inspirację i szkic do rozmowy z promotorem — który jako jedyny ma prawo zatwierdzić metodologię Twojej pracy.
Ile problemów badawczych powinno być?
Zasada jest prosta: jeden problem główny i 3–5 problemów szczegółowych – chyba że wytyczne Twojej uczelni stanowią inaczej (Byłeń, s. 84).
Nie przesadzaj z liczbą problemów szczegółowych. Lepiej omówić 3 porządnie niż 7 powierzchownie. Pamiętaj też, że na obronie możesz zostać zapytany o każdy z nich z osobna – im więcej, tym większe ryzyko.
Najczęstsze błędy przy formułowaniu problemów badawczych
Błąd 1: Pytanie zaczyna się od „Czy…”
❌ Czy pracownicy przedsiębiorstwa X są zadowoleni ze swojej pracy?
✅ W jakim stopniu pracownicy przedsiębiorstwa X są zadowoleni ze swojej pracy?
Błąd 2: Pytanie jest zbyt ogólne
❌ Jak wygląda motywacja pracowników?
✅ Jakie czynniki motywacyjne mają największy wpływ na zaangażowanie pracowników działu sprzedaży w firmie X?
Błąd 3: Dwa zagadnienia w jednym pytaniu
❌ Jakie czynniki motywacyjne i jakie style zarządzania wpływają na rotację pracowników?
✅ Podziel na dwa oddzielne problemy szczegółowe.
Błąd 4: Pytanie trywialne
❌ Czy wyższe wynagrodzenie zwiększa satysfakcję pracowników?
✅ W jakim zakresie wysokość wynagrodzenia zasadniczego determinuje poziom satysfakcji zawodowej pracowników działu obsługi klienta w firmie X?
Błąd 5: Pytanie niemierzalne
❌ Czy nauczyciele są szczęśliwi w swojej pracy?
✅ Jaki jest poziom wypalenia zawodowego nauczycieli szkół podstawowych w powiecie X w roku szkolnym 2024/2025?
FAQ – najczęściej zadawane pytania
Czy problem badawczy musi być w formie pytania? Tak — w zdecydowanej większości prac. Pytanie wskazuje na brak w wiedzy i wyznacza kierunek poszukiwań (Byłeń, s. 84). Niektóre uczelnie dopuszczają formę twierdzeniową, ale jest to rzadkość — sprawdź wytyczne swojego wydziału.
Co zrobić, jeśli nie mogę sformułować problemu badawczego? To często sygnał, że temat pracy wymaga doprecyzowania lub zawężenia. Jak wskazuje Byłeń, jeśli nie da się sformułować problemów badawczych, warto rozważyć modyfikację lub zmianę tematu. Możesz też skorzystać z pomocy AI (patrz sekcja wyżej) jako punktu wyjścia do rozmowy z promotorem.
Piszę pracę teoretyczną — czy muszę mieć problemy badawcze? Nie zawsze. W pracach licencjackich o charakterze wyłącznie opisowym formułowanie problemów badawczych i hipotez nie jest obowiązkowe. Jak podkreśla Byłeń, praca licencjacka często polega na „uporządkowaniu określonych faktów i zjawisk” — wtedy wartością jest syntetyczne ujęcie zagadnień rozproszonych (Byłeń, s. 29). Zapytaj promotora, czy w Twoim przypadku to wymagane.
Czy problem badawczy i pytanie badawcze to to samo? Praktycznie tak. Oba terminy są używane zamiennie — jak wskazuje Jeszka, pytanie jest utożsamiane z problemem badawczym, choć niekiedy pojęcie „problemu” rozumiane jest nieco szerzej (Jeszka, 2013, s. 36). W praktyce pisania pracy dyplomowej nie musisz rozstrzygać tych subtelności — używaj tego terminu, którego wymaga Twoja uczelnia.
Ile problemów szczegółowych powinienem sformułować? Najczęściej 3–5. Każdy powinien dotyczyć innego aspektu problemu głównego — tyle ile potrzeba, żeby wyczerpać temat, ale nie więcej (Byłeń, s. 84).
Zanim przejdziesz dalej – co jeszcze musisz napisać?
Problem badawczy to dopiero początek rozdziału metodologicznego. Kolejne elementy to:
➡️ Hipotezy badawcze — przewidywane odpowiedzi na Twoje pytania [link] ➡️ Metody i techniki badawcze — jak zbierzesz dane [link] ➡️ Zmienne i wskaźniki — jak zmierzysz to, o co pytasz [link]
Masz pytanie dotyczące swojego konkretnego tematu lub problemu badawczego? Napisz w komentarzu — czytam każdy.
Bibliografia
Byłeń S., Metodyka pisania pracy dyplomowej;
Łobocki M., Metody i techniki badań pedagogicznych, Warszawa 2010;
Nowak S., Metodologia badań socjologicznych, Warszawa 1970;
Pieter J., Ogólna metodologia pracy naukowej, Wrocław–Warszawa 1969;
Kozielecki J., Rozwiązywanie problemów, Warszawa 1969;
Jeszka A.M., Problemy badawcze i hipotezy w naukach o zarządzaniu, Organizacja i Kierowanie 2013.
