Pisanie pracy licencjackiej i magisterskiej. Jak pisać skutecznie?
Pisanie pracy licencjackiej krok po kroku – plan, który działa Miałaś obejrzeć jeden odcinek Stranger
Jak napisać rozdział teoretyczny pracy licencjackiej lub magisterskiej z ChatGPT? Kompletny przewodnik z promptami
Artykuł zawiera konkretne prompty oraz autorskie komentarze i case study studentki zarządzania zasobami ludzkimi. Droga
Ile stron powinna mieć praca licencjacka? Praktyczny przewodnik 2025
W tym artykule dowiesz się ile stron powinna mieć praca licencjacka, jak rozplanować strukturę na
Najpopularniejsze narzędzia AI 2026: które naprawdę pomagają studentom i co będzie dalej
Trzy lata po rewolucji ChatGPT: gdzie jesteśmy teraz w wykorzystaniu AI przez studentów i studentki?
Moja przygoda z AIDEAS (kohorta 3) – recenzja programu rozwoju kompetencji AI
Wprowadzenie – dlaczego wybrałam AIDEAS? Od początku byłam ciekawa sztucznej inteligencji, choć pierwsze spotkania z
Praca licencjacka, magisterska i dyplomowa – czym się różnią i kiedy je pisać?
Nie wiesz, czym jest praca licencjacka, kiedy należy ją napisać i jakie korzyści może przynieść?
Praca licencjacka i magisterska z kreowania wizerunku marki w mediach społecznościowych
Współczesne media społecznościowe stanowią jedno z najważniejszych narzędzi marketingowych, które są dostępne dla firm. Dzięki
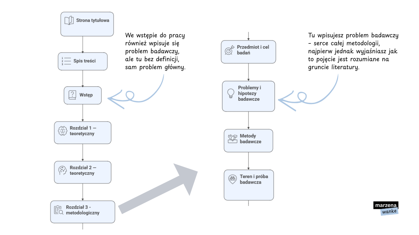
Jak sformułować cel badań w pracy licencjackiej i magisterskiej z pedagogiki?
Cel badań – definicje i różnorodne podejścia Całej działalności wykonywanej przez człowieka przyświeca jakiś cel.
Metodologia nauk zarządzania
Nauki o zarządzaniu należy uznać za stosunkowo młodą dyscyplinę, która intensywnie się rozwija i posiada
Słowniki i czasopisma z zarządzania zasobami ludzkimi przydatne podczas pisania pracy licencjackiej lub magisterskiej
Wprowadzenie do literatury zarządzania zasobami ludzkimi Pisanie pracy licencjackiej lub magisterskiej z zakresu zarządzania zasobami
Temat pracy licencjackiej i magisterskiej z zarządzania zasobami ludzkimi – przykłady i wskazówki
Tematy pracy licencjackiej lub magisterskiej z zarządzania zasobami ludzkimi mogą być trudne do wymyślenia, zwłaszcza
Metodologia badań w zarządzaniu – literatura
Zarządzanie zasobami ludzkimi, jest głęboko zakorzenione w dyskursie nauk zarządzania. Stąd przy pisaniu prac dyplomowych
